This website requires JavaScript.
Explore
Help
Register
Sign In
KlemenPl
/
PixelDefense
Watch
1
Star
0
Fork
0
You've already forked PixelDefense
Code
Issues
Pull Requests
Packages
Projects
Releases
Wiki
Activity
Files
9800b5576ed265761999cddecc50567b93fb91de
PixelDefense
/
engine
/
libs
/
flecs
/
docs
/
img
/
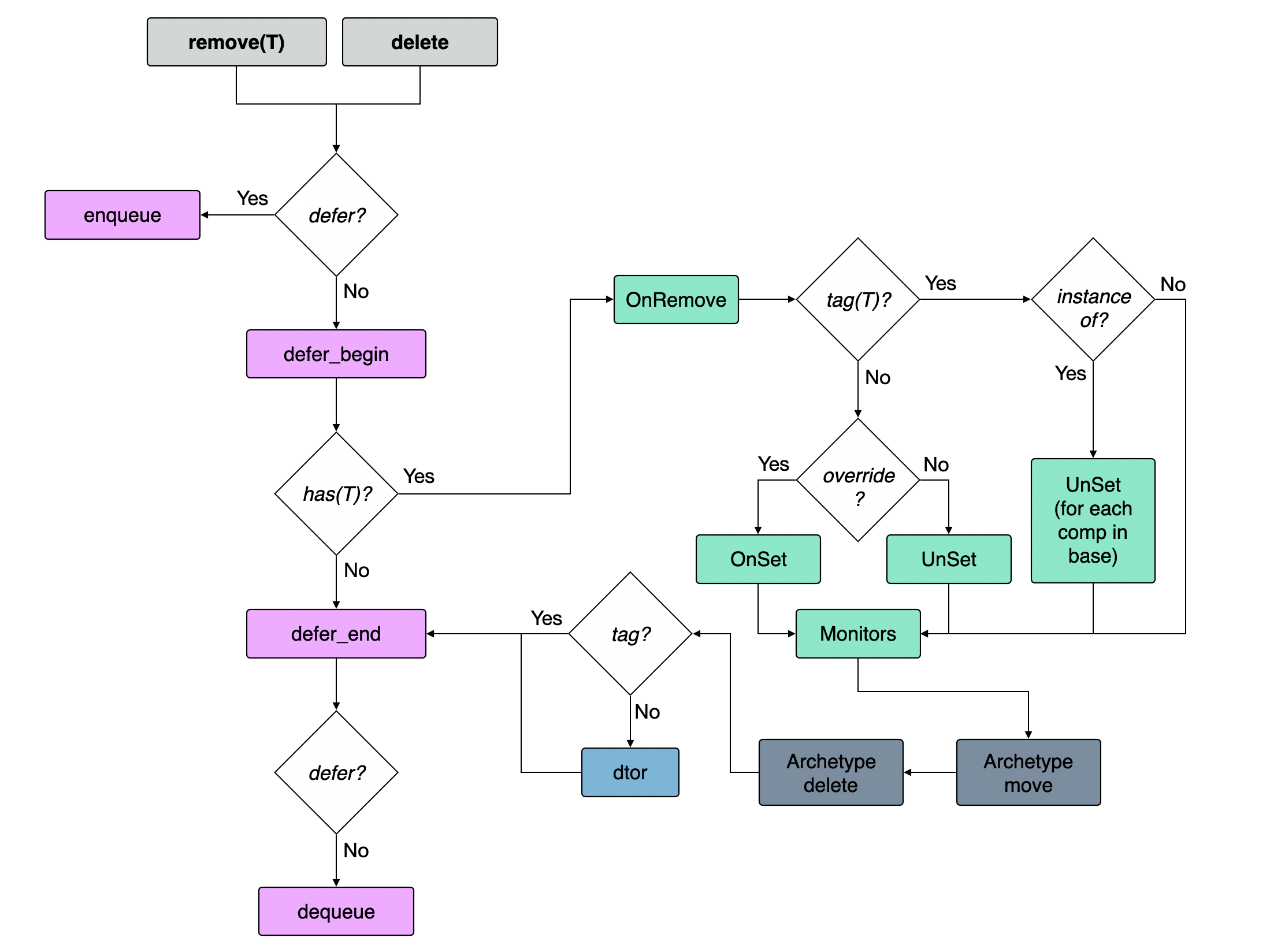
flecs-remove-component-flow.png
Klemen Plestenjak
8edcf9305c
Properly link flecs library
2023-11-09 11:38:29 +01:00
464 KiB
2198x1648px
Raw
History
Reference in New Issue
View Git Blame
Copy Permalink